2024-09-06
细胞外囊泡 (EVs) 内的核酸和蛋白等分子,尤其是miRNA,一直被认为是具有疾病早期诊断价值的生物标志物。但现有的EVs分离富集技术限制了外泌体诊断在临床中的实践应用。GlyExo-Capture®技术为解决这一问题提供了创新的解决方案。
GlyExo-Capture®技术开发
GlyExo-Capture®是由热景生物自主研发的一项创新性EVs提取技术,专门用于分类和富集糖基化细胞外囊泡 (glycosylated extracellular vesicles)。该技术利用自主开发的亲和捕获磁珠与特定的外泌体糖链特异性结合,显著富集肿瘤来源的EVs,并实现后续核酸提取的自动化。整个流程在11分钟内即可完成糖基化EVs的高效提取,显著提高了外泌体中miRNA检测的灵敏度和特异性,为癌症早期筛查提供了更为精准的生物标志物。

图1.研究设计示意图
如图1所示,研究团队采用GlyExo-Capture®方法从88例HCC患者和179例非HCC对照组的血清中提取EVs,并从中提取small RNA 进行二代测序 (NGS)。通过生物信息学分析,识别出差异表达的miRNA。在训练集队列(n=134)中,研究团队利用多种机器学习算法构建了HCC分类模型,并在多个独立验证队列(n=645)中,通过定量逆转录聚合酶链式反应 (qRT-PCR) 对5个miRNA进行定量,以验证模型性能。

图2.HCC预测模型在NGS (A-C)and qRT-PCR(D-F)数据中的性能评估
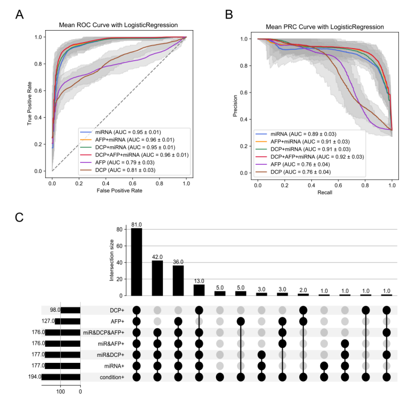
为进一步提高模型的诊断性能,我们将miRNA靶标与AFP/DCP特征结合。结果显示,结合后模型的ROC-AUC值提升至0.96,PRAUC值达到0.91(图3A-B)。此外,基于该联合特征的模型对194例HCC患者的总体灵敏度达到90.70%,显著高于单独使用miRNA靶标时的88.06%(图3C)。这表明miRNA与蛋白特征之间具有互补作用,显著增强了HCC的诊断准确性。

综上所述,基于miRNA和AFP特征的HCC分类模型实现了精准诊断,标志着肝癌早期筛查领域的重大突破。肝癌外泌体miRNA产品以其高度准确性和非侵入性,为临床诊断带来了新的希望,助力全球肝癌患者获得更精准的治疗。这一研究成果不仅推动了肝癌研究与临床实践的进展,也为实现更有效的早期筛查和治疗方案奠定了坚实基础。
GlyExo-Capture®技术引领多癌种早筛创新,从科研走向临床转化
GIyExo-Capture®平台是中国IVD科研创新创造的一个典范,针对全球范围内外泌体液体活检应用准确率不高,操作繁琐等临床应用挑战,提供了创新的解决方案。该平台采用糖捕获技术,实现疾病相关外泌体全自动、快速高通量分离,以及外泌体运载microRNA的高灵敏度检测。目前,热景生物具有自主专利GIyExo-Capture®平台开发的系列癌症早期诊断成果陆续通过注册检验(胰腺癌、肝癌、胃癌等),相关神经退行性疾病研发项目进展顺利。作为糖捕获诊断方法学的提出者,热景生物致力于将中国企业的原创性技术推广应用到全球临床,为全球患者带来更精准、更便捷的诊断方案、使更多患者获益于中国创新技术。
· 全球首台外泌体microRNA全自动检测仪
全球突破性技术——国内国际双专利
配套科研试剂
(1)肝癌血清外泌体microRNA检测试剂盒(2)胃癌血清外泌体microRNA检测试剂盒(3)胰腺癌血清外泌体microRNA检测试剂盒(4)前列腺癌尿液外泌体microRNA检测试剂盒(5)尿路上皮癌尿液外泌体microRNA检测试剂盒
· REXO-32外泌体提取平台
获中国肿瘤标志物大会第一届技术转化奖
配套科研试剂
(1)细胞外囊泡纯化试剂盒(SEC柱)(2)细胞外囊泡染色纯化试剂盒(SEC柱)(3)细胞外囊泡提取试剂盒(PS)(4)细胞外囊泡提取试剂盒(PS-MB)(5)细胞外囊泡糖捕获法提取试剂盒(磁珠法)(6)miRNAuto微小RNA提取试剂盒(磁珠法)