九游会·J9 - 中国官方网站 | 真人游戏第一品牌J9九游会

请输入关键字
top
400-815-1117
400-815-1117
股票代码:688068
文章发表丨又一篇Nature,揭示ASGR1-GP73 轴成为肝损伤的潜在治疗靶点
2024-04-12

《Deficiency of ASGR1 promotes liver injury by increasing GP73-mediated hepatic endoplasmic reticulum stress》成为热景生物自2020年12月、2021年12月、2022年1月三次登陆nature子刊之后再次在nature系列杂志上刊登的研究成果!




近日,由舜景医药研发团队孙志伟教授、高琦博士联合空军军医大学西京医院、西安交大一附院、华中科技大学、西北农林科技大学等共同完成的,针对GP73在肝损伤评估应用中的新机制在Nature Communications杂志上发表,文章题为“Deficiency of ASGR1 promotes liver injury by increasing GP73-mediated hepatic endoplasmic reticulum stress”,该研究揭示将肝细胞特异性表达的凝集素一去唾液酸糖蛋白受体1(ASGR1)鉴定为肝损伤易感性的潜在遗传决定因素,并提出将其作为治疗肝损伤的治疗靶点。



肝脏损伤是多数肝脏疾病的核心病理过程,然而其发生与进展中的遗传易感因素仍未充分揭示。本研究发现,唾液酸糖蛋白受体1(ASGR1)在肝纤维化或肝硬化患者及遭受肝损伤的雄性小鼠中表达下调。ASGR1缺陷会加重乙酰氨基酚诱导的急性肝损伤和CCI4诱导的慢性肝损伤,而其过表达则能减轻这些损伤。机制上,ASGR1与内质网应激介质GP73结合,促进其溶酶体降解。ASGR1耗竭导致循环中GP73水平升高,并促进GP73与BIP相互作用,激活内质网应激,进而引发肝损伤。中和GP73不仅能缓解ASGR1缺陷引起的肝脏损伤,还能提高接受致死剂量乙酰氨基酚的小鼠存活率。研究结果表明 ASGR1 缺陷会加剧肝损伤,ASGR1-GP73 轴成为肝损伤的潜在治疗靶点。

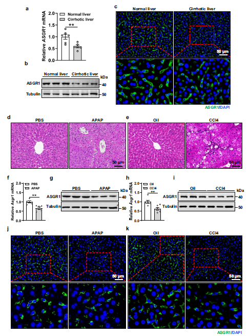
本研究证实,肝脏 ASGR1 在患有肝损伤的人和小鼠中减少。为了研究 ASGR1 与肝损伤之间的潜在关联,研究测定了诊断为肝纤维化或肝硬化的患者中肝脏 ASGR1 的表达。结果显示,与正常对照相比,这些肝脏中 ASGR1的 mRNA 和蛋白质水平均显著降低。同时,结果表明 ASGR1 缺陷会加速 APAP 诱导的急性肝损伤。

图:肝硬化患者和肝损伤小鼠中肝脏 ASGR1 下调
a、b 正常和肝硬化人肝组织中脱唾液酸糖蛋白受体 1 (ASGR1) 的相对 mRNA 和蛋白表达(每组 n = 6)。c 正常和肝硬化人肝组织中 ASGR1 的免疫荧光染色。d – k 8周龄小鼠腹腔注射对乙酰氨基酚(APAP,400 mg/kg体重,单剂量)以诱导急性肝损伤,PBS作为对照治疗,或四氯化碳(CCl4,1 ml/kg)身体体重,每周两次,持续 6 周),以油作为对照治疗诱导慢性肝损伤(每组 n = 6)。d、e 肝切片的 H&E 染色。f – i 用 APAP 或 CCl4 处理的小鼠中肝脏 ASGR1 的相对 mRNA 和蛋白质表达。j、k 用 APAP 或 CCl4 处理的小鼠肝脏中ASGR1 的代表性免疫荧光染色。

另外本研究数据也有力地支持了GP73 的中和可减轻 Asgr1 - / - 小鼠的肝损伤。为了了解抗 GP73 减轻 ASGR1 缺陷小鼠肝损伤的机制,评估了肝脏 ER 应激水平,并观察到Asgr1 - / - 小鼠中和 GP73 后,BIP 和 CHOP 的肝脏 mRNA 和蛋白质水平显著降低。然后又探讨了GP73 中和诱导的 ER 应激减少是否有助于增强肝再生,从而减轻肝损伤。与相应的 WT 对照相比,用 APAP 治疗的 Asgr1 - / - 小鼠表现出明显受损的肝再生,其特征是细胞周期蛋白 A2/B1/D1/E1 表达下调和 Ki67 阳性细胞数量减少。相比之下,抗 GP73 显着增加了两种基因型小鼠的肝再生,在用 APAP 治疗的 Asgr1 - / - 小鼠中观察到更明显的效果。然而,当这些小鼠进一步用ER应激激动剂衣霉素(Tm)治疗时,GP73中和诱导的Asgr1-/-小鼠的肝再生完全消失,表明GP73中和促进Asgr1中的肝再生− / − 小鼠通过抑制肝脏 ER 应激。

最为关键的是,文章最后证实, ASGR1-GP73 轴有望成为各种因素和其他相关疾病(例如 COVID-19)引起的肝损伤的潜在治疗靶点。

图:GP73 中和可提高接受 APAP 治疗的 ASGR1 缺陷小鼠的存活率

总之,本研究结果表明 ASGR1 是肝损伤潜在遗传易感性的候选者,也呼吁特别关注与 ASGR1 抑制作为预防和治疗 CAD 的治疗策略相关的潜在风险。
上一篇:热景生物荣获民营科技发展贡献奖——科技创新一等奖
下一篇:从AI加速FIC抗体药物研发,探索生物医药行业新质生产力
J9九游会