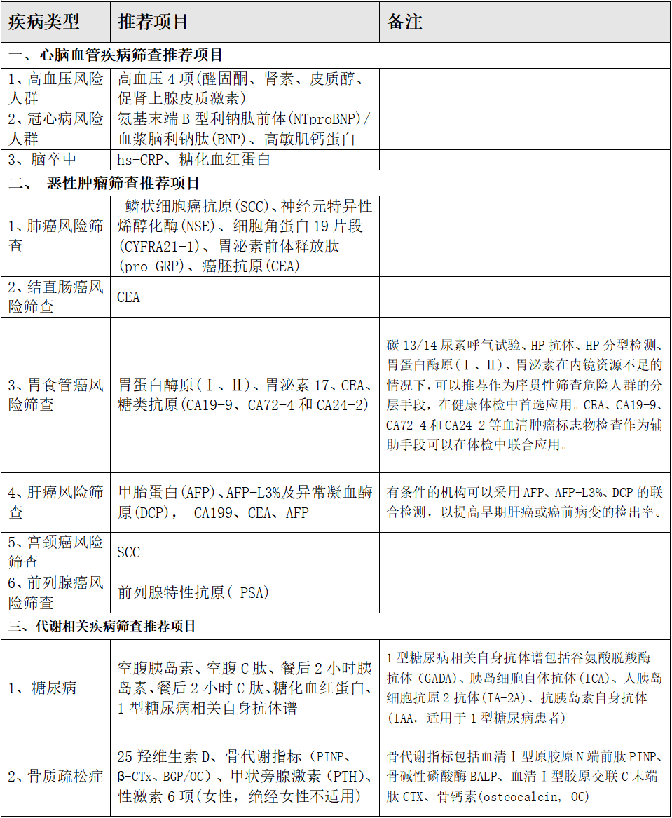
《健康体检与管理》杂志编委会联合北京医学会健康管理学分会等学术组织,汇聚了全国健康体检与管理机构80余位知名专家的意见建议,制定了成人个体化健康体检基本项目和常见慢性病筛查体检项目的推荐清单,形成《成人个体化健康体检项目推荐专家共识》,已于近期发布。针对常见病和慢性病的健康体检项目推荐清单,热景生物多个项目获得推荐(表1)。